Master Teeth Braces Wax: Apply, Troubleshoot, and Maximize Comfort
Introduction
Orthodontic treatment can feel like a daunting journey, particularly for children who are getting used to the discomfort of braces. As parents, it’s natural to worry about how to ease the irritation caused by sharp brackets and wires. This is where braces wax steps in as a true ally, providing a simple yet effective way to enhance comfort and promote healing.
You might be asking yourself: how can such a small piece of wax make such a big difference? And what are the best ways to use it? By exploring these questions, we not only uncover the vital role of braces wax but also share practical tips to maximize its benefits, ensuring a smoother orthodontic experience for your child.
Understand Braces Wax: Purpose and Benefits
, often called , serves as a protective barrier between dental appliances and the sensitive tissues in your mouth. Many parents worry about the discomfort their children might experience with braces, and it’s completely understandable. The sharp brackets and wires can irritate delicate areas, leading to pain and sores. This is where comes in, providing a simple yet effective solution to alleviate these concerns.
Imagine your child adjusting to braces for the first time. The initial days can be tough, with irritation from the and cheeks. This is a common issue, but it doesn’t have to be a painful one. wax is used to cushion those sharp edges, preventing and discomfort. Many patients find that using significantly eases their discomfort, especially during that crucial first week after getting their .
Moreover, acts as a healing aid. By covering irritated areas, it allows existing sores to heal without further irritation, promoting faster recovery and comfort. It’s a temporary solution that provides immediate relief until you can visit your for necessary adjustments. This makes it an essential tool for managing discomfort during treatment.
Using wax can also . It improves comfort while wearing aligners, especially in social situations where they might feel self-conscious about their dental treatment. Regular use of helps prevent the formation of painful ulcers or canker sores, which contributes to better overall oral health during this important time.
Incorporating teeth braces wax into your child’s daily routine can greatly enhance their experience with braces, making the adjustment period smoother as their mouth adapts to the new equipment. And remember, maintaining good dental hygiene is crucial; encourage your child to brush and floss carefully to remove food particles from between their teeth and brackets. With the right care and support, their can be a .

Apply Braces Wax: Step-by-Step Instructions
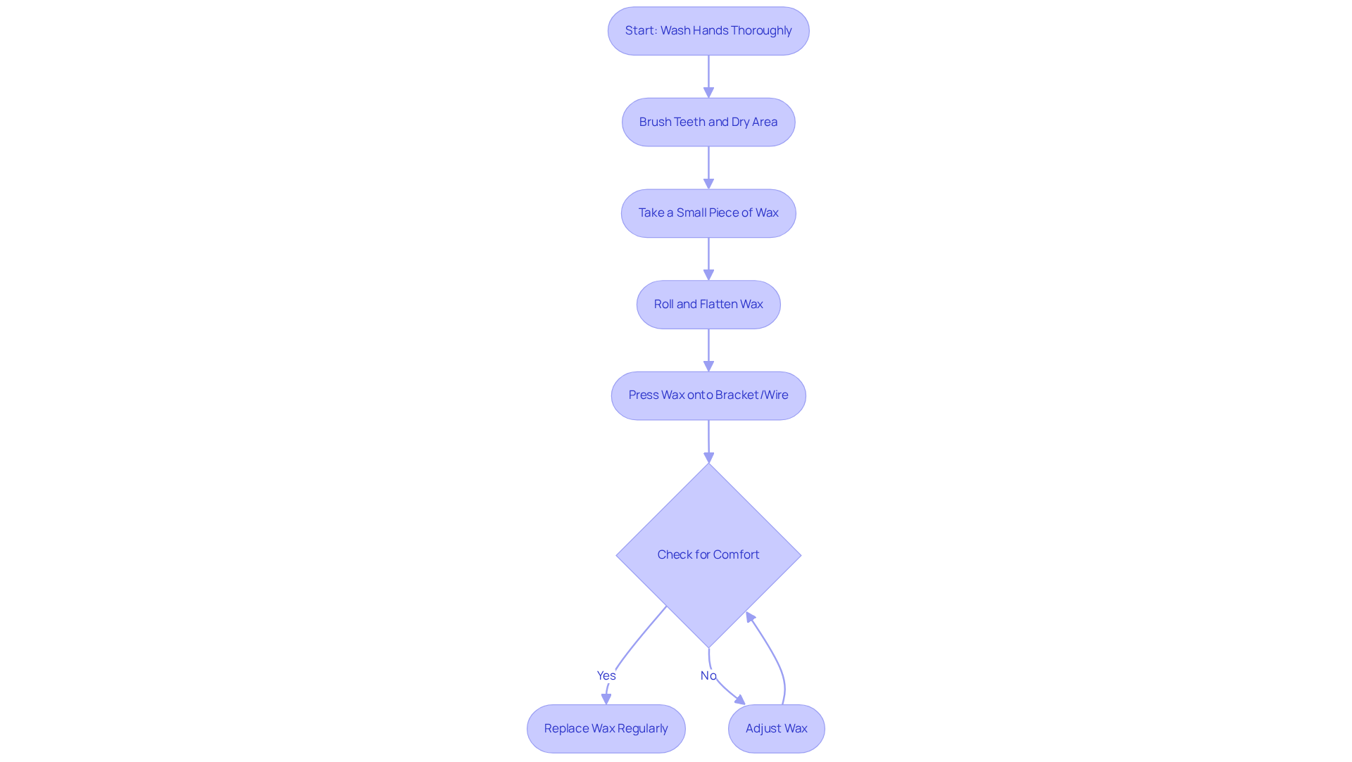
Dealing with can be a bit daunting for both kids and parents, especially when it comes to discomfort. It’s completely normal to worry about how braces might affect your child’s daily life. If left unaddressed, this discomfort can lead to frustration and even impact their willingness to wear their aligners consistently.
But here’s the good news: . By following a few straightforward steps, you can . Start by washing your hands thoroughly to keep everything clean. Next, make sure their teeth are brushed and the area around the braces is dry – this is key for the wax to stick properly.
Then, take a , about the size of a pea, and roll it between your fingers to soften it. Flatten it out and press it firmly onto the bracket or wire that’s causing discomfort, ensuring it covers any sharp edges completely. After applying, have your child gently close their mouth to check for comfort. If it doesn’t feel quite right, it’s easy to adjust the wax as needed. Remember to , especially after meals, to keep everything hygienic and comfortable.
It’s important to avoid common mistakes, like or using too little, as this can lead to inadequate coverage. The purpose of dental wax is to , making the much more pleasant. Plus, , which can be a relief for parents.
At , we understand these concerns and are here to support you every step of the way. Our expertise ensures that your child’s comfort is a top priority, helping them navigate their orthodontic journey with confidence.

Troubleshoot Common Issues with Braces Wax
Using dental aligners can sometimes come with its challenges, especially when it involves the application of . It’s completely normal to have concerns, and we’re here to help you troubleshoot some :
- Wax Doesn’t Stick: If you find that the wax isn’t sticking, make sure the area is completely dry before applying it. Moisture can prevent proper adhesion, which can lead to ineffective use.
- Wax Falls Off: If the wax keeps falling off, consider using a smaller piece and pressing it more firmly onto the bracket. Remember, using too much wax can feel bulky and uncomfortable, so less is often more.
- : It’s important to recognize that some soreness is common after the initial placement of dental devices and adjustments. If discomfort continues after applying wax, check if the bracket is loose or if there’s a broken wire. In these cases, reaching out to your is essential. Unresolved issues can lead to increased discomfort, but rest assured, can help manage this soreness effectively.
- : If you experience irritation from the wax, it’s best to stop using it immediately and consult your orthodontist for alternatives. There are new hypoallergenic wax formulations available that may be more suitable for sensitive skin.
These troubleshooting tips can help ease common issues related to , ensuring a more comfortable experience during your . Remember, addressing these concerns promptly can prevent further complications and enhance your overall satisfaction with the orthodontic process. At Silver Lake Orthodontics, we’re dedicated to providing the care and support you need for a positive outcome.

Maximize Comfort: Tips for Using Braces Wax
Getting used to braces can be a challenge for your child, and it’s completely normal to have concerns about their comfort. Many parents worry about how braces might affect their child’s eating habits and overall well-being. The discomfort that comes with can be unsettling, but there are ways to ease this transition.
To help , consider incorporating into your child’s diet. Foods like:
- Mashed potatoes
- Scrambled eggs
- Yogurt
- Smoothies
- Applesauce
- Oatmeal
- Cooked pasta
- Soft cheeses
can . It’s best to steer clear of hard or crunchy foods, as these can increase irritation and make the adjustment period tougher.
Staying hydrated is also key. Encourage your child to drink plenty of water to keep their mouth moist, which can significantly . Additionally, is important. frequently, especially after meals, helps maintain hygiene and ensures it remains effective.
If your child continues to experience discomfort, don’t hesitate to . They’re there to help and can provide tailored advice or adjustments to make the experience smoother. At , we understand these challenges and are committed to supporting your family every step of the way, ensuring a positive outcome for your child.
Conclusion
Using orthodontic wax is a vital strategy for enhancing comfort during your child’s orthodontic journey. This simple yet effective tool acts as a protective barrier, easing the discomfort that braces can cause while promoting healing of any irritated areas. By incorporating braces wax into daily routines, families can significantly improve their experience, making the adjustment period as smooth as possible.
Many parents worry about their child’s comfort during orthodontic treatment. It’s completely natural to feel anxious about how braces might affect their well-being. If these concerns aren’t addressed, they could lead to unnecessary discomfort and frustration for your child. However, understanding the benefits of using braces wax – like preventing sores and boosting confidence – can empower both parents and children to manage discomfort effectively. Additionally, practical tips on maintaining proper hygiene and making dietary adjustments can further enhance the overall experience of wearing braces.
Ultimately, embracing the use of braces wax not only alleviates discomfort but also fosters a more positive orthodontic experience. As children adapt to their braces, having the right support and tools can truly make all the difference. Encouraging open communication with orthodontic professionals and addressing any concerns promptly can lead to a successful treatment journey, ensuring that your child’s smile is both healthy and confident.
Frequently Asked Questions
What is orthodontic wax and what is its purpose?
Orthodontic wax, also known as dental wax, serves as a protective barrier between dental appliances, like braces, and the sensitive tissues in your mouth to alleviate discomfort and prevent irritation.
Why do children experience discomfort with braces?
Children may experience discomfort with braces due to the sharp brackets and wires that can irritate delicate areas in the mouth, leading to pain and sores.
How does braces wax help with discomfort?
Braces wax cushions sharp edges of brackets and wires, preventing painful sores and discomfort, especially during the initial adjustment period after getting braces.
Can dental wax aid in healing existing sores?
Yes, dental wax acts as a healing aid by covering irritated areas, allowing existing sores to heal without further irritation, which promotes faster recovery.
How can using braces wax affect a child’s confidence?
Using braces wax improves comfort while wearing aligners, particularly in social situations, helping to reduce self-consciousness about dental treatment.
What other benefits does regular use of braces wax provide?
Regular use of braces wax helps prevent the formation of painful ulcers or canker sores, contributing to better overall oral health during orthodontic treatment.
How can parents incorporate braces wax into their child’s routine?
Parents can encourage their child to regularly use braces wax to enhance their experience with braces and make the adjustment period smoother as their mouth adapts to the new equipment.
What additional care should be taken while using braces wax?
It is crucial to maintain good dental hygiene by brushing and flossing carefully to remove food particles from between the teeth and brackets.