Inflamed Taste Bud Treatment: Home Remedies vs. Professional Care
Introduction
Inflamed taste buds can transform the simple joy of eating into a painful experience, leaving many searching for relief. With causes that range from dietary irritants to infections, it’s essential to recognize the symptoms and explore potential remedies for effective treatment. This article delves into the different approaches of home remedies and professional care, examining their unique benefits and drawbacks. When discomfort strikes, how can one find the best path to recovery?
Understanding Inflamed Taste Buds: Causes and Symptoms
is often sought by many who experience discomfort from swollen papillae. This condition can arise from several factors, and understanding them can help ease your worries.
Dietary irritants, such as , can irritate your taste buds, leading to inflammation. Additionally, – can cause swelling and discomfort in your mouth. Poor oral hygiene can also play a role, as it may lead to bacterial buildup that exacerbates inflammation. Maintaining , like brushing and flossing at least twice daily, is essential for preventing these issues. Allergies to certain foods or dental products may trigger swelling as well, and conditions like acid reflux can cause stomach acid to irritate your taste receptors, resulting in inflammation and discomfort.
If you’re experiencing tenderness, a , or changes in taste perception, it’s important to recognize these signs. Identifying them early can guide you toward the appropriate inflamed taste bud treatment. If these issues persist for 2-4 weeks, consulting a doctor for further assessment is a wise step. In the meantime, you might find relief by gargling with warm salt water or holding ice chips on your tongue. These simple remedies can help and provide comfort.

Home Remedies for Inflamed Taste Buds: Effective Solutions
Dealing with can be quite uncomfortable, and it’s completely understandable to seek relief. Fortunately, several can help ease this discomfort and promote healing.
- Saltwater Rinse: A simple yet effective solution is to mix half a teaspoon of salt in warm water and rinse your mouth. This method not only reduces inflammation but also cleanses the mouth, making it a go-to remedy for many. Case studies have shown its effectiveness in promoting healing and reducing bacteria in the oral cavity, giving you peace of mind.
- Cold Compress: If you’re looking for instant relief, applying ice chips or sucking on ice can numb the affected area and reduce swelling. This straightforward approach offers , especially when pain strikes unexpectedly.
- Hydration: is essential for maintaining , which can soothe irritation and aid in healing. By drinking enough water, you can help prevent dry mouth-a common culprit behind .
- : It’s wise to steer clear of spicy or acidic foods during flare-ups, as these can exacerbate irritation. If you or your child wears , avoiding hard or crunchy snacks like nuts and chips, as well as chewy or sticky foods such as caramel, can make mealtime much more comfortable. Opting for softer foods can significantly reduce pressure on , allowing for a more pleasant eating experience. Recognizing and avoiding these triggers is key to effective management.
These remedies are generally safe and can provide rapid relief for mild cases, serving as an effective inflamed taste bud treatment, with most symptoms resolving on their own within a few days. Remember, taking these steps can help ensure a smoother path to comfort and healing.

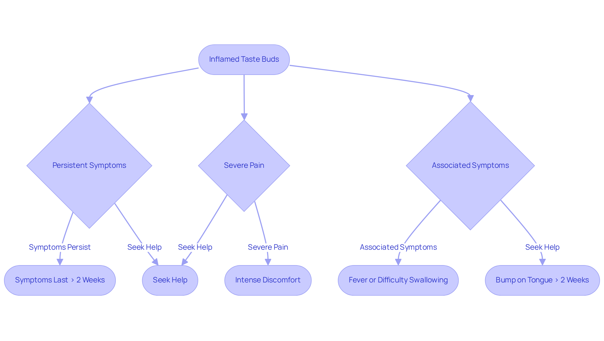
Professional Care for Inflamed Taste Buds: When and Why to Seek Help
Many people experience , and while they often resolve on their own, there are times when it’s important to seek .
: If you notice that symptoms linger for more than two weeks or seem to worsen, it could signal an underlying health issue that needs attention. Experts suggest that enlarged sensory receptors can last for two weeks or longer, so it’s wise to consult a healthcare professional if symptoms persist. It’s worth noting that over 50% of individuals in the U.S. will encounter at some point, highlighting how common this condition can be.
Severe Pain: Experiencing intense discomfort that makes eating or drinking difficult is a clear sign to reach out to a . If you’re dealing with significant pain, trouble moving your tongue, or unexpected weight loss, these are .
Associated Symptoms: If you’re also experiencing fever, difficulty swallowing, or changes in how things taste, it may indicate a more serious issue, such as potential oral cancer, especially for those who smoke or drink heavily. Additionally, if you notice a bump on the side of your tongue that doesn’t go away within two weeks, it’s important to have it checked by a healthcare provider.
Swollen taste buds can arise from various factors, including stress, dietary choices, and . Simple home treatments, like rinsing with warm saltwater and enjoying soft, cool foods, can help ease discomfort. In these situations, a dentist or physician can provide the right treatments, which may include inflamed taste bud treatment, along with medications or referrals to specialists. It’s essential to , especially if symptoms persist or worsen, to rule out serious conditions and ensure effective management.

Comparing Home Remedies and Professional Care: Pros, Cons, and Suitability
When it comes to , many people find themselves weighing the options between and . It’s a common concern, and understanding the benefits and drawbacks of each can help you make the best choice for your situation.
-
Pros:
- They’re often right at your fingertips and easy on the wallet, making them a go-to for quick relief.
- Simple solutions like rinsing with warm salt water – just mix ½ teaspoon of salt into a glass of warm water and swish it around your mouth for about 30 seconds – or sucking on ice cubes can soothe irritation almost instantly.
- These remedies empower you to take charge of your health, allowing for and nurturing. Most inflamed taste bud tends to be effective, as these taste buds usually heal within 3-7 days with good and self-care.
-
Cons:
- If symptoms linger beyond a week, it might indicate an that needs professional attention, which can be concerning.
- The effectiveness of these remedies can vary; some may find limited relief, which can be frustrating.
-
Pros:
- Seeking professional help means getting a , ensuring that any underlying conditions are addressed with care.
- You’ll have access to prescription medications and specialized treatments tailored just for you, which can significantly enhance your management of the situation.
- Professional guidance often leads to more effective long-term solutions, providing reassurance that you’re on the right path.
- It’s worth noting that around 200,000 Americans seek treatment each year for taste-related disorders, underscoring the importance of consulting a healthcare professional when needed.
-
Cons:
- Professional care can come with higher costs and the need to schedule appointments, which might feel like a hurdle for some.
- It’s natural to feel anxious about seeking medical assistance, and this can sometimes delay necessary care.
Ultimately, deciding between home remedies and professional care should hinge on how severe your symptoms are and how comfortable you feel with each approach. If you’re facing persistent issues, it’s wise to for . They can help rule out any serious conditions and provide the appropriate treatment. As an ENT specialist would advise, a physical examination is typically conducted to diagnose swollen taste buds, ensuring that any underlying issues are properly addressed.

Conclusion
Dealing with inflamed taste buds can be quite uncomfortable, and it’s completely understandable to seek out treatment options that fit your needs. It’s important to recognize the difference between home remedies and professional care for effective management. Home remedies can provide quick relief and are easy to access, while professional care offers a comprehensive evaluation and personalized treatments that tackle any underlying health issues.
In this article, we explored the various causes and symptoms of inflamed taste buds, emphasizing the significance of maintaining good oral hygiene and making mindful dietary choices to prevent discomfort. Simple home remedies like:
- saltwater rinses
- cold compresses
- staying hydrated
were highlighted as effective solutions for mild cases. However, we also stressed the importance of consulting a healthcare professional if symptoms persist or worsen, ensuring that more serious conditions are not missed.
Ultimately, deciding between home remedies and professional care should depend on how severe your symptoms are and what feels right for you. Taking proactive steps to manage inflamed taste buds can lead to significant relief, but it’s crucial to seek medical advice when symptoms linger. By understanding both approaches, you can make informed choices that support your oral health and overall well-being.
Frequently Asked Questions
What are inflamed taste buds?
Inflamed taste buds are swollen papillae on the tongue that can cause discomfort and changes in taste perception.
What causes inflamed taste buds?
Inflamed taste buds can be caused by dietary irritants (like spicy, acidic, or hot foods), infections (viral or bacterial), poor oral hygiene, allergies to certain foods or dental products, and conditions like acid reflux.
How can poor oral hygiene contribute to inflamed taste buds?
Poor oral hygiene can lead to bacterial buildup in the mouth, which may exacerbate inflammation of the taste buds.
What symptoms indicate inflamed taste buds?
Symptoms include tenderness, a burning sensation, and changes in taste perception.
How long should I wait before consulting a doctor about inflamed taste buds?
If symptoms persist for 2-4 weeks, it is advisable to consult a doctor for further assessment.
What home remedies can provide relief for inflamed taste buds?
Gargling with warm salt water or holding ice chips on the tongue can help soothe symptoms and provide comfort.
Why is it important to maintain good oral hygiene?
Maintaining good oral hygiene is essential to prevent bacterial buildup that can lead to inflammation of the taste buds and other oral health issues.
List of Sources
- Understanding Inflamed Taste Buds: Causes and Symptoms
- Causes, Symptoms, and Treatments of Swollen Taste Buds (https://pacificneuroscienceinstitute.org/blog/head-neck-focus/swollen-taste-buds-causes-symptoms-and-treatments)
- Swollen taste buds: Causes, diagnosis, and treatment (https://medicalnewstoday.com/articles/320684)
- Home Remedies for Inflamed Taste Buds: Effective Solutions
- Swollen Taste Bud: Causes, Symptoms & Treatments (https://my.clevelandclinic.org/health/diseases/24544-swollen-taste-bud)
- How to Get Rid of an Inflamed Taste Bud? (https://benchmarkdentalcare.com/how-to-get-rid-of-an-inflamed-taste-bud)
- Professional Care for Inflamed Taste Buds: When and Why to Seek Help
- Causes, Symptoms, and Treatments of Swollen Taste Buds (https://pacificneuroscienceinstitute.org/blog/head-neck-focus/swollen-taste-buds-causes-symptoms-and-treatments)
- Swollen Taste Bud: Causes, Symptoms & Treatments (https://my.clevelandclinic.org/health/diseases/24544-swollen-taste-bud)
- Comparing Home Remedies and Professional Care: Pros, Cons, and Suitability
- Swollen taste buds: Causes, diagnosis, and treatment (https://medicalnewstoday.com/articles/320684)
- How to Get Rid of an Inflamed Taste Bud? (https://benchmarkdentalcare.com/how-to-get-rid-of-an-inflamed-taste-bud)