Mouth Spacer Insights: What Parents Need to Know for Their Kids
Introduction
Mouth spacers are essential orthodontic devices that often go misunderstood, yet they play a crucial role in maintaining children’s dental health, especially after the premature loss of baby teeth. As parents, it’s natural to worry about your child’s oral development during these times. What if a tooth is lost too soon? The thought can be unsettling, but understanding how mouth spacers work can help ease those concerns. These devices not only fill the gaps left by lost teeth but also prevent long-term complications that could affect your child’s smile and confidence.
When a child loses a tooth prematurely, it can lead to misalignment and other dental issues down the road. This can create a ripple effect on their overall health and well-being. As a parent, you want the best for your child, and it’s important to address these potential impacts before they escalate. Knowing that there’s a solution can bring peace of mind.
At Silver Lake Orthodontics, we’re here to support you and your child through this process. Our expertise in placing mouth spacers ensures that your child receives the best care possible. We understand the importance of a healthy smile and are committed to providing a reassuring environment where you can feel confident in the decisions you make for your child’s dental health. Together, we can pave the way for a brighter, healthier future.
Define Mouth Spacers and Their Purpose
Mouth spacers, commonly known as dental space maintainers, play a crucial role in maintaining space in a child’s mouth following the early loss of a baby tooth. Many parents worry about what happens when a child loses a tooth too soon. It’s a common concern: if neighboring teeth shift into the gap, it can lead to misalignment and overcrowding of permanent teeth. This can create challenges for your child’s dental health down the line. Research indicates that about 30% of children require a mouth spacer after losing primary molars, underscoring the importance of early dental assessments.
Imagine the relief of knowing that these devices can help maintain the necessary space for permanent molars to erupt properly, promoting optimal dental health and alignment. Real-life examples show how space maintainers effectively prevent misalignment, ensuring a smoother transition to permanent teeth. Dr. Tammara Bell, a pediatric dentist, shares, “Utilizing space maintainers not only supports proper jaw development but also reduces the risk of future dental complications.” This proactive approach is essential for parents who want to safeguard their children’s dental future, potentially leading to lower dental expenses related to more complex procedures later on.
At Silver Lake Orthodontics, we understand that misaligned teeth can impact not just oral health but also a child’s speech and confidence. Our dedicated team is committed to providing comprehensive orthodontic care tailored to your child’s unique needs. We encourage parents to consider , laying the groundwork for a healthier smile and improved communication.

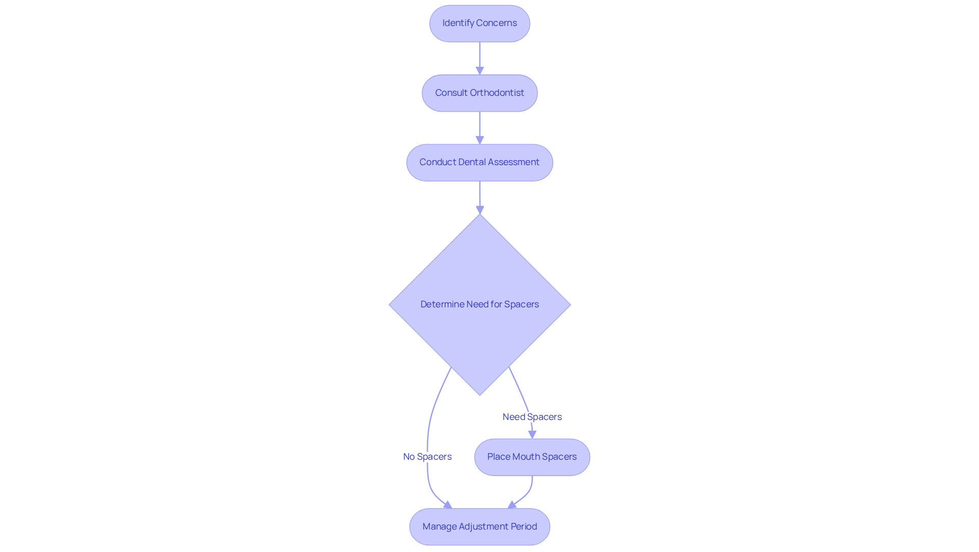
Identify Candidates for Mouth Spacers
Many parents worry when their child loses a primary tooth too soon, whether due to decay, trauma, or removal. It’s a common concern, especially when you notice gaps in their smile or if they seem to struggle while chewing. You might even see neighboring molars starting to shift, which can lead to if not addressed in time. This can be a source of anxiety for parents, as it can affect their child’s overall dental health and confidence.
At Silver Lake Orthodontics, we understand these worries. Early intervention is key, and we encourage parents to consult with an orthodontist if they notice any of these signs. Our team conducts a thorough assessment of each child’s dental growth, which may include a digital scan of the mouth. This helps us determine if retainers are necessary to maintain proper alignment for the emerging permanent molars.
When it comes to placing a mouth spacer, it’s normal for patients to feel some pressure and mild discomfort, but rest assured, it’s not usually painful. We recommend sticking to soft foods like yogurt, applesauce, and mashed potatoes for the first couple of days after getting spacers. This can help ease the adjustment period and manage any discomfort. It’s also common to see a slight gap between the front teeth during the expansion process, so don’t be alarmed.
Importantly, parents don’t need to accompany their children to every dental appointment. We’ll reach out to you if there’s anything that needs your attention regarding your child’s treatment. At Silver Lake Orthodontics, we’re here to support you and your child every step of the way, ensuring a positive experience and healthy outcomes.

Explore Types of Mouth Spacers
As a parent, you might worry about your child’s dental health, especially when they lose their primary teeth. It’s a common concern-how will this affect their smile and overall well-being? Mouth spacers play a crucial role in addressing these worries.
When a young person loses a primary tooth, it can lead to shifting teeth, which may complicate future dental treatments. This is where the mouth spacer comes in, helping to preserve the necessary space in their mouth. There are two main types of spacers to consider:
- Fixed Spacers: These are cemented in place and are typically used when a child has lost a molar. They consist of a band that wraps around a tooth, with a wire extending to hold the space open. This ensures that adjacent teeth don’t shift into the gap, providing peace of mind for parents.
- Removable Inserts: These spacers can be taken out by the child for cleaning, making them a flexible option, especially for younger kids. While they’re less common than fixed devices, they can still effectively when used correctly.
- Band and Loop Spacers: A popular choice for maintaining space after losing a primary molar, this type consists of a band placed around a tooth with a loop extending into the space. This design helps prevent neighboring teeth from shifting into the gap, which can complicate future dental treatment.
Understanding these devices can empower you to make informed decisions about your child’s orthodontic needs. At Silver Lake Orthodontics, we’re here to provide the expertise and care necessary to ensure your child receives the best possible treatment for their dental health.
Understand the Placement Process for Mouth Spacers
When it comes to orthodontic treatment, many parents understandably worry about their child’s comfort and the overall process. It’s natural to have concerns about what to expect during the placement of a mouth spacer, especially when it involves your child’s health and well-being.
The placement procedure is typically straightforward and takes place in the orthodontist’s office. Parents can expect a few key steps:
- During the initial consultation, the orthodontist will assess your child’s dental health to determine if additional devices are necessary.
- The area around the teeth will be cleaned, and local anesthesia may be applied to ensure your child feels as comfortable as possible.
- For fixed supports, a band is placed around the designated tooth, securing the support in position.
- If removable devices are needed, the orthodontist will carefully ensure a proper fit.
- After the placement, parents will receive detailed guidance on how to care for the mouth spacer, including dietary restrictions and what to expect regarding adjustments and follow-up visits.
This process is generally quick, often taking only 10-15 minutes, and should not cause significant discomfort. While it’s common for patients to experience , particularly in the first few days after placement, this typically subsides within a week. It’s important to reassure your child that this temporary discomfort is a normal part of their orthodontic journey, playing a crucial role in achieving a healthier smile. At Silver Lake Orthodontics, we’re here to support you and your child every step of the way, ensuring a positive experience and a beautiful outcome.

Manage Discomfort and Adjustments with Mouth Spacers
It’s common for children to feel discomfort after getting mouth spacers, and as a parent, it’s natural to worry about how this might impact your child. You want to ensure they’re comfortable and adjusting well to their .
When children experience discomfort, it can be concerning. You might wonder how this will impact their eating habits and overall well-being. If left unaddressed, discomfort can lead to frustration and reluctance to follow through with necessary treatments. Understanding this can help you prepare and support your child during this adjustment phase.
Fortunately, there are effective strategies to help manage this discomfort. Encourage your child to eat soft foods like yogurt, mashed potatoes, and smoothies. These options are gentle on sore teeth and make mealtime much more pleasant. It’s also wise to steer clear of sticky or hard foods, such as nuts and chips, which could dislodge the spacer or cause further pain. Additionally, applying a cold compress to the outside of the mouth can significantly reduce swelling and numb the area, providing much-needed relief.
If necessary, over-the-counter pain relievers like ibuprofen or acetaminophen can be helpful, just be sure to follow the correct dosage guidelines for children. Regular check-ups with the orthodontist are also essential; these appointments allow for monitoring the spacer’s effectiveness and making any needed adjustments.
By proactively managing discomfort with these strategies, you can help your child adjust to the mouth spacer more comfortably, enhancing their overall orthodontic experience. Research shows that nearly all young individuals experience some level of discomfort during the adjustment phase, which typically peaks within the first 2-3 days but diminishes significantly by the end of the first week. Knowing this can help you provide the support your child needs during this temporary phase.

Conclusion
Mouth spacers can be a source of concern for many parents, especially when it comes to their children’s dental health. Losing baby teeth prematurely can lead to worries about proper alignment and future complications. It’s completely understandable to feel anxious about how this might affect your child’s smile and overall well-being.
If these concerns aren’t addressed, they can lead to more significant issues down the road. Misalignment of permanent teeth can not only impact your child’s confidence but also lead to more complex dental treatments later on. The thought of your child facing discomfort or needing extensive orthodontic work can be daunting, but it doesn’t have to be that way.
That’s where mouth spacers come in. By using these vital tools, you can help ensure that your child maintains the necessary space in their mouth, paving the way for proper alignment of their permanent teeth. At Silver Lake Orthodontics, we understand the importance of early dental assessments and are here to guide you through the process. Our team is dedicated to making this experience as smooth as possible, providing practical strategies to manage any discomfort during the adjustment phase. By prioritizing your child’s dental health now, you’re not just addressing immediate concerns; you’re setting the stage for a lifetime of well-aligned teeth and improved oral well-being. Together, we can foster a healthier smile and boost your child’s confidence.
Frequently Asked Questions
What are mouth spacers and their purpose?
Mouth spacers, also known as dental space maintainers, are devices used to maintain space in a child’s mouth after the early loss of a baby tooth. They help prevent neighboring teeth from shifting into the gap, which can lead to misalignment and overcrowding of permanent teeth.
Why are mouth spacers important for children?
Mouth spacers are important because they help maintain the necessary space for permanent molars to erupt properly, promoting optimal dental health and alignment. This proactive approach can prevent future dental complications and reduce the need for more complex procedures later on.
Who might need a mouth spacer?
Children who lose a primary tooth too soon due to decay, trauma, or removal may need a mouth spacer. Signs that a spacer might be necessary include noticeable gaps in their smile, difficulty chewing, and shifting of neighboring molars.
What should parents do if they notice signs that their child may need a mouth spacer?
Parents should consult with an orthodontist if they notice any signs of early tooth loss or shifting teeth. A thorough assessment of the child’s dental growth will help determine if a mouth spacer is necessary.
What can children expect when getting a mouth spacer?
When getting a mouth spacer, children may feel some pressure and mild discomfort, but it is usually not painful. It is recommended to eat soft foods like yogurt, applesauce, and mashed potatoes for the first couple of days to ease the adjustment.
Will there be any changes in the appearance of my child’s teeth after getting a spacer?
It is common to see a slight gap between the front teeth during the expansion process after getting a mouth spacer. Parents should not be alarmed by this change.
Do parents need to accompany their children to every dental appointment?
No, parents do not need to accompany their children to every dental appointment. The dental team will reach out to parents if there is anything that requires their attention regarding their child’s treatment.
List of Sources
- Define Mouth Spacers and Their Purpose
- What Parents Should Know About Space Maintainers – Nicolini Pediatric Dentistry – Yorktown, VA (https://nicolinipediatrics.com/what-parents-should-know-about-space-maintainers-3)
- The Process and Benefits of Space Maintainers in Pediatric Dentistry (https://superteethmiami.com/the-process-and-benefits-of-space-maintainers-in-pediatric-dentistry-why-choose-us-for-this-3)
- How Oral Spacers Support Healthy Smiles After Tooth Loss (https://readysetsmile.com/blog/oral-spacers-support-healthy-smiles-after-tooth-loss)
- Space Maintainers: Why They’re Important for Kids (https://deerwoodorthostoneridge.com/blog/importance-of-space-maintainers)
- The Role of Space Maintainers in Children’s Dental Health (https://bentonvilledentist.com/blog/space-maintainers-in-pediatric-dentistry-what-you-need-to-know)
- Identify Candidates for Mouth Spacers
- Palate Expanders: What Parents Should Know | El Cerrito (https://aubreybarrettortho.com/palate-expander)
- Exclusive | Parents are spending thousands of dollars on this tween teeth trend — before they even get braces (https://nypost.com/2025/12/01/health/parents-spending-thousands-on-orthodontic-trend-for-their-tweens)
- Orthodontic Spacers for Braces: What to Expect – SmileWorks NYC (https://smileworksnyc.com/spacers-for-braces)
- Understanding Expanders for Teeth: A Parent’s Guide to Treatment – Silverlake Orthodontics (https://silverlakebraces.com/understanding-expanders-for-teeth-a-parents-guide-to-treatment)
- Phase 1 Orthodontics in 2026: 6 Urgent Signs Your Child Needs Early Treatment Before Middle School – SMILE-FX® Orthodontic & Clear Aligner Studio (https://smile-fx.com/phase-1-orthodontics-in-2026-6-urgent-signs-your-child-needs-early-treatment-before-middle-school)
- Explore Types of Mouth Spacers
- Why Palatal Expanders Can Be a Game-Changer for Kids’ Smiles — A Dentist’s Perspective from Oradell – Oradell Dental Associates (https://oradell.dental/2025/08/why-palatal-expanders-can-be-a-game-changer-for-kids-smiles)
- What’s behind the uptick in orthodontic palate expanders? (https://tpr.org/2026-01-27/whats-behind-the-uptick-in-orthodontic-palate-expanders)
- Exclusive | Parents are spending thousands of dollars on this tween teeth trend — before they even get braces (https://nypost.com/2025/12/01/health/parents-spending-thousands-on-orthodontic-trend-for-their-tweens)
- Phase 1 Orthodontics in 2026: 6 Urgent Signs Your Child Needs Early Treatment Before Middle School – SMILE-FX® Orthodontic & Clear Aligner Studio (https://smile-fx.com/phase-1-orthodontics-in-2026-6-urgent-signs-your-child-needs-early-treatment-before-middle-school)
- What’s behind the uptick in orthodontic palate expanders? (https://weos.org/2026-01-27/whats-behind-the-uptick-in-orthodontic-palate-expanders)
- Understand the Placement Process for Mouth Spacers
- What’s behind the uptick in orthodontic palate expanders? (https://nprillinois.org/2026-01-27/whats-behind-the-uptick-in-orthodontic-palate-expanders)
- Exclusive | Parents are spending thousands of dollars on this tween teeth trend — before they even get braces (https://nypost.com/2025/12/01/health/parents-spending-thousands-on-orthodontic-trend-for-their-tweens)
- Orthodontic Spacers for Braces: What to Expect – SmileWorks NYC (https://smileworksnyc.com/spacers-for-braces)
- What Are Spacers for Braces? Importance and Care for Your Child – Silverlake Orthodontics (https://silverlakebraces.com/what-are-spacers-for-braces-importance-and-care-for-your-child)
- Manage Discomfort and Adjustments with Mouth Spacers
- Spacers for Braces: How They Feel, What to Expect, and Tips for Relief (https://perfectsmilesorthoalexandria.com/spacers-for-braces)
- Exclusive | Parents are spending thousands of dollars on this tween teeth trend — before they even get braces (https://nypost.com/2025/12/01/health/parents-spending-thousands-on-orthodontic-trend-for-their-tweens)
- Orthodontic Spacers for Braces: What to Expect – SmileWorks NYC (https://smileworksnyc.com/spacers-for-braces)
- Understanding Spacers for Braces: Pain, Care, and FAQs (https://diamondbraces.com/pages/spacers-for-braces-pain-care-faqs?srsltid=AfmBOophLtw684DEhrbedExlF5Qjv1MzbuUKYp00_I7JR1XHbDj3oDMu)
- Understanding Expanders for Teeth: A Parent’s Guide to Treatment – Silverlake Orthodontics (https://silverlakebraces.com/understanding-expanders-for-teeth-a-parents-guide-to-treatment)