How to Handle Loose Braces Bracket: Steps for Parents
Introduction
Loose braces brackets can be a source of worry for parents navigating their child’s orthodontic journey. It’s completely understandable to feel anxious about potential treatment delays and the discomfort your child might experience. This guide aims to provide practical steps to effectively address loose brackets, helping both parents and children feel more confident throughout the process.
But what happens when a loose bracket threatens to disrupt progress? It’s essential to know how to respond quickly and prevent future issues, ensuring a smoother orthodontic experience for your child.
At Silver Lake Orthodontics, we understand these concerns and are here to support you every step of the way.
Understand the Basics of Loose Braces Brackets
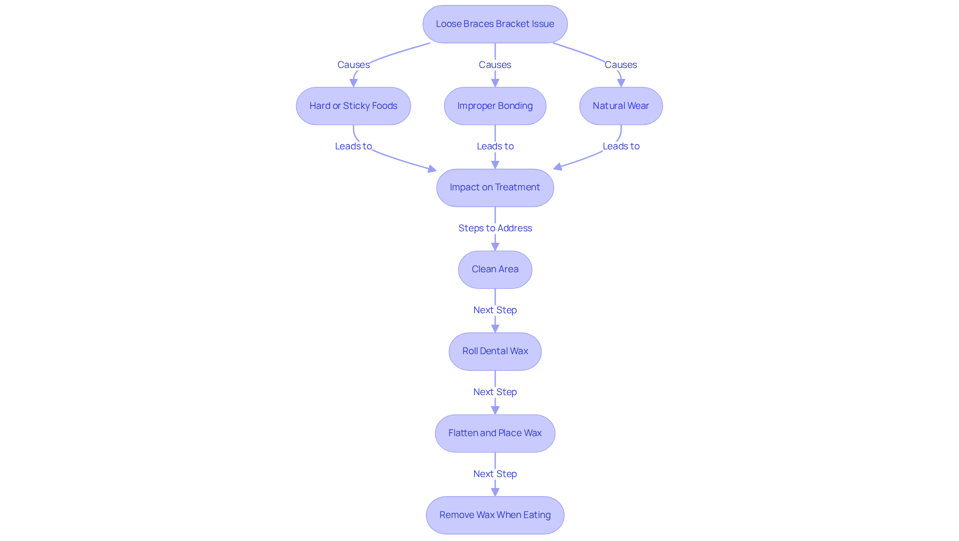
Loose braces bracket supports can be a common concern for parents, often arising from factors like hard or sticky foods, improper bonding, or the natural wear of orthodontic appliances. Each support, whether metal or ceramic, plays a vital role in securing the archwire that guides teeth into their correct positions. When the loose braces bracket becomes loose, it can significantly impact treatment effectiveness, potentially delaying the achievement of desired results. For example, repeated breakages might extend treatment time by weeks or even months, as the affected tooth may stop moving properly. While a detached support isn’t usually a crisis, it’s important for parents to address the loose braces bracket issue promptly to prevent further complications.
To help your child find comfort, using dental wax can be a simple solution. Just follow these steps:
- Clean the area around the loose support with a toothbrush.
- Take a small piece of dental wax and roll it into a ball.
- Flatten the ball and place it over the loose support to protect it from your child’s mouth.
- Remember to remove the wax when eating or brushing teeth.
Regular dental appointments at Silver Lake Orthodontics are essential for monitoring treatment progress and catching any potential issues, like detached appliances, early on. Maintaining excellent oral hygiene and encouraging children to avoid hard or crunchy snacks, such as nuts, chips, and popcorn, as well as chewy or sticky treats like caramel and gummy candies, can help prevent loosening of dental appliances and ensure a smoother orthodontic journey.

Take Immediate Action for Loose Bracket Issues
If you find that a loose braces bracket is causing a problem, don’t worry – this is a common issue that can be managed effectively.
- Stay Calm: First, reassure your child that this happens often and can be easily addressed.
- Assess the Situation: Take a moment to check if the support is still attached to the wire or if it’s completely detached. If it’s just unfastened, you might be able to gently push it back into place. However, if it’s fully detached, particularly if there are loose braces brackets, it’s important to act quickly, as this could pose a risk of accidental swallowing.
- Apply Orthodontic Wax: If the loose fixture is causing discomfort, applying orthodontic wax can help. This will protect the gums and cheeks from irritation, providing temporary relief until you can get professional help.
- Rinse with Warm Salt Water: A warm saltwater rinse can soothe any discomfort caused by the detached component, promoting comfort. Remember, some pressure and slight discomfort are normal when first getting braces, so managing any irritation is key.
- Avoid Hard Foods: It’s best to keep your child away from hard or sticky foods that could worsen the situation until it’s resolved. Dietary choices are crucial in maintaining the integrity of braces and preventing further complications.
Ignoring a loose braces bracket can lead to abnormal tooth movement and discomfort, making it essential to schedule a visit with your orthodontist as soon as possible. If you have an appointment within two weeks, you might wait to repair a damaged wire, but consulting your orthodontist for advice is always the best course of action. As Silver Lake Orthodontics emphasizes, maintaining proper dental hygiene is vital; ensure your child brushes and flosses effectively to remove food debris from between their teeth and appliances. By taking these prompt actions, you can manage the situation effectively while ensuring your child feels supported and reassured.

Contact Your Orthodontist for Professional Assistance
When immediate action is needed, reaching out to your orthodontist becomes essential. Here’s how to navigate this situation effectively:
- Contact the Office: Clearly explain what’s happening, mentioning that a loose braces bracket has come loose. Share when it happened and any discomfort your child might be feeling. This helps the team understand the urgency of the situation.
- Schedule an Appointment: Ask for the earliest available appointment for a professional evaluation and repair. Most orthodontists prioritize urgent matters and can often fit you in quickly.
- Follow Instructions: Your orthodontist may give you specific guidelines to follow until your appointment. It’s important to stick to these instructions to avoid any further complications and to ensure the best possible outcome.
Prompt communication is key. As one dentist wisely notes, ‘It’s important to inform your orthodontist right away about any urgent dental issues that arise, such as a loose braces bracket or detached wires.’ Regular appointments are vital for monitoring treatment progress and addressing issues like a loose braces bracket before they escalate. By keeping the lines of communication open, parents can play a crucial role in ensuring their child’s orthodontic treatment stays on track.

Implement Preventive Strategies to Avoid Future Issues
As a parent, you might worry about your child’s orthodontic treatment, especially regarding the issue of loose braces bracket. It’s a common concern, and it’s important to recognize how these issues can affect your child’s comfort and progress. Loose braces bracket can lead to delays in treatment and discomfort, which no parent wants for their little one.
Imagine your child struggling with sore teeth or facing extended treatment times due to broken brackets. It’s not just about aesthetics; it’s about their overall well-being and confidence. You want to ensure that their journey to a beautiful smile is as smooth as possible, without unnecessary setbacks.
So, what can you do to help? Here are some reassuring strategies to keep those brackets secure and your child’s treatment on track:
- Educate Your Offspring: Talk to your child about the importance of avoiding hard, sticky, or crunchy foods that can damage braces. Candies, nuts, and tough meats can lead to breakage of the loose braces bracket, prolonging treatment. Encourage them to choose softer foods, which can ease pressure on sore teeth and make mealtime more enjoyable.
- Maintain Good Oral Hygiene: Instill the habit of regular brushing and flossing to keep braces clean and functioning well. Good oral hygiene is vital in preventing decay and gum disease, which can complicate their treatment. If they’re using clear braces, remind them to brush and floss before reinserting the aligners to avoid trapping food particles.
- Regular Orthodontic Visits: Ensure your child attends all scheduled orthodontic appointments. These visits are crucial for monitoring progress and making necessary adjustments, ensuring effective treatment.
- Use Protective Gear: If your child plays sports, a mouthguard is essential to protect their braces from impact. Many orthodontists recommend custom-fit mouthguards for the best protection, helping to prevent any damage during play.
- Monitor habits like nail-biting or chewing on pens, as these can result in a loose braces bracket. Encouraging your child to avoid these behaviors can help maintain the integrity of their braces and ensure a smoother treatment process.
By following these supportive practices, you can help make your child’s orthodontic journey effective and comfortable. At Silver Lake Orthodontics, we’re here to guide you every step of the way, ensuring your child receives the best care possible.

Conclusion
Addressing loose braces brackets is a common concern for parents navigating their child’s orthodontic journey. It’s understandable to worry about how these issues might affect treatment progress and your child’s comfort. If left unaddressed, loose brackets can lead to discomfort and even delays in achieving that beautiful smile. But don’t worry – there are effective ways to manage this situation.
Immediate actions can make a significant difference. Applying orthodontic wax can provide relief, while rinsing with warm salt water helps soothe any irritation. It’s also wise to avoid hard foods that could exacerbate the problem. Regular communication with your orthodontist is key; they can provide guidance and support tailored to your child’s needs. Additionally, instilling good oral hygiene habits and educating your child about dietary choices can greatly reduce the chances of future issues.
Ultimately, while loose braces brackets can pose challenges, proactive measures and support from parents can help children navigate these bumps in the road. By prioritizing dental health and staying informed about effective strategies, you can ensure that orthodontic treatment stays on track, leading to the desired results and boosting your child’s confidence. At Silver Lake Orthodontics, we’re here to support you every step of the way.
Frequently Asked Questions
What causes loose braces brackets?
Loose braces brackets can be caused by factors such as hard or sticky foods, improper bonding, or the natural wear of orthodontic appliances.
Why is it important to address a loose braces bracket?
Addressing a loose braces bracket is important because it can significantly impact treatment effectiveness and potentially delay the achievement of desired results, extending treatment time by weeks or even months.
What should parents do if a braces bracket becomes loose?
Parents should address the loose braces bracket issue promptly to prevent further complications, even though a detached support isn’t usually a crisis.
How can dental wax help with a loose braces bracket?
Dental wax can provide comfort by protecting the loose support from the mouth. To use it, clean the area around the loose support, roll a small piece of dental wax into a ball, flatten it, and place it over the loose support. Remember to remove the wax when eating or brushing teeth.
Why are regular dental appointments important during orthodontic treatment?
Regular dental appointments at Silver Lake Orthodontics are essential for monitoring treatment progress and catching any potential issues, such as detached appliances, early on.
What dietary precautions should be taken to prevent loosening of dental appliances?
To prevent loosening of dental appliances, it’s important to maintain excellent oral hygiene and encourage children to avoid hard or crunchy snacks like nuts, chips, and popcorn, as well as chewy or sticky treats like caramel and gummy candies.
List of Sources
- Understand the Basics of Loose Braces Brackets
- What to do if an orthodontic bracket or wire feels loose? — Cook Orthodontics of Dublin (https://cookorthodublin.com/blog/broken-brackets-troubleshooting-braces)
- How long can I go with a loose bracket? – SBK Orthodontics (https://sbkortho.com/how-to-solve-loose-bracket-emergencies)
- How Broken Brackets Delay Your Braces Treatment – Twin Smiles Orthodontics (https://twinsmilesortho.com/how-broken-brackets-delay-your-braces-treatment)
- Case Study DE – Carter Orthodontics (https://carterorthodontics.com/case-study-de)
- Take Immediate Action for Loose Bracket Issues
- What to Do If Your Child Has a Broken Braces Bracket or Loose Wire (https://weecarepediatrics.com/how-to-handle-a-broken-bracket-or-loose-wire-a-parents-guide)
- What To Do About Loose Braces | Bovenizer & Baker Orthodontics (https://bovbakerortho.com/blog/what-to-do-about-loose-braces)
- How long can I go with a loose bracket? – SBK Orthodontics (https://sbkortho.com/how-to-solve-loose-bracket-emergencies)
- Bracket or Wire Came Loose? Here’s What to Do Next (https://orthodontics.brocksgapdentalgroup.com/blog/bracket-or-wire-loose-guide)
- How to Handle Broken Braces: An Emergency Guide – Wilde Orthodontics – Dr. Wilde, DMD (https://wildeorthodontics.com/blog/how-to-handle-broken-braces-an-emergency-guide)
- Contact Your Orthodontist for Professional Assistance
- How long can I go with a loose bracket? – SBK Orthodontics (https://sbkortho.com/how-to-solve-loose-bracket-emergencies)
- What is an Orthodontic Emergency and How Do You Handle Them? | American Association of Orthodontists (https://aaoinfo.org/whats-trending/what-is-an-orthodontic-emergency)
- How Broken Brackets Delay Your Braces Treatment – Twin Smiles Orthodontics (https://twinsmilesortho.com/how-broken-brackets-delay-your-braces-treatment)
- 5 Urgent Braces Issues You Shouldn’t Overlook (https://dietrichorthodontics.com/signs-your-braces-require-urgent-attention)
- Bracket or Wire Came Loose? Here’s What to Do Next (https://orthodontics.brocksgapdentalgroup.com/blog/bracket-or-wire-loose-guide)
- Implement Preventive Strategies to Avoid Future Issues
- 5 Helpful Tips To Fix Your Loose Braces Brackets (https://glaserorthodontics.com/blog/fix-loose-braces-brackets)
- Loose Brackets or Wires? What to Do Before Your Ortho Visit (https://shellingortho.com/what-to-do-for-loose-brackets-or-wires)
- orthodontist RALEIGH NC – The Impact of Dietary Habits on Orthodontic Treatment | Raleigh Family Orthodontics (https://raleighfamilyortho.com/p/BLOG-111314-2024.3.1-The-Impact-of-Dietary-Habits-on-Orthodontic-Treatment-p.asp?fc=1)
- Orthodontics & Braces Statistics (Adults + Kids) | Rank My Dentist (https://rankmydentist.com/blog/orthodontics/orthodontics-and-braces-statistics-adults-kids)
- Orthodontic Braces: Supporting Data on Treatment Duration and Alignment Success – loudfamilydentistry.com (https://loudfamilydentistry.com/blog/orthodontic-braces-supporting-data-on-treatment-duration-and-alignment-success)