Whitening Teeth After Braces: Steps for a Brighter Smile
Introduction
After completing the journey of orthodontic treatment, many individuals find themselves facing a common concern: the discoloration of teeth that can sometimes follow braces. This issue can cast a shadow over the joy of revealing a new smile, as factors like plaque buildup, changes in enamel, and dietary habits can lead to uneven coloring.
It’s important to recognize how these concerns can affect not just appearance, but also confidence and well-being. Fortunately, there are effective strategies for whitening teeth after braces. This article offers valuable insights into the timing of treatments and the various options available, from professional whitening to at-home solutions.
So, how can you strike the right balance between achieving a brighter smile and maintaining dental health? Rest assured, with the right approach, you can enjoy both a radiant smile and peace of mind.
Understand Post-Braces Discoloration
After braces come off, many patients notice some discoloration or uneven coloring on their teeth, making whitening teeth after braces a common consideration. This can understandably cause concern, but let’s explore a few key factors that contribute to this issue:
- Plaque Buildup: During orthodontic treatment, many patients – around 66.6% – may find that plaque accumulates around brackets and wires. This can lead to noticeable stains, especially since these areas can be tricky to clean. That’s why maintaining effective oral hygiene is so important during this time.
- Enamel Changes: Sometimes, the bonding materials used for braces can lead to discoloration. Research indicates that enamel might be temporarily affected during treatment, with microcracks potentially developing. These can contribute to sensitivity and further discoloration after the braces are removed.
- Dietary Factors: The foods and drinks consumed during treatment can also play a significant role in tooth color. Dark beverages and acidic foods can cling to enamel imperfections, making staining more pronounced, particularly if oral hygiene practices haven’t been consistent.
Understanding these factors is essential for effectively addressing discoloration and preparing for procedures such as whitening teeth after braces. For instance, professional bleaching can help brighten those brown marks, making them less noticeable once the aligners are off. Plus, sticking to a diligent oral hygiene routine after treatment is crucial to prevent any further discoloration and to ensure a brighter, healthier smile.
Determine When to Start Whitening
As a parent, you might be wondering when it’s safe for your child to start whitening teeth after braces are removed. It’s a common concern, and it’s important to understand the best timing for these procedures to ensure your child’s dental health.
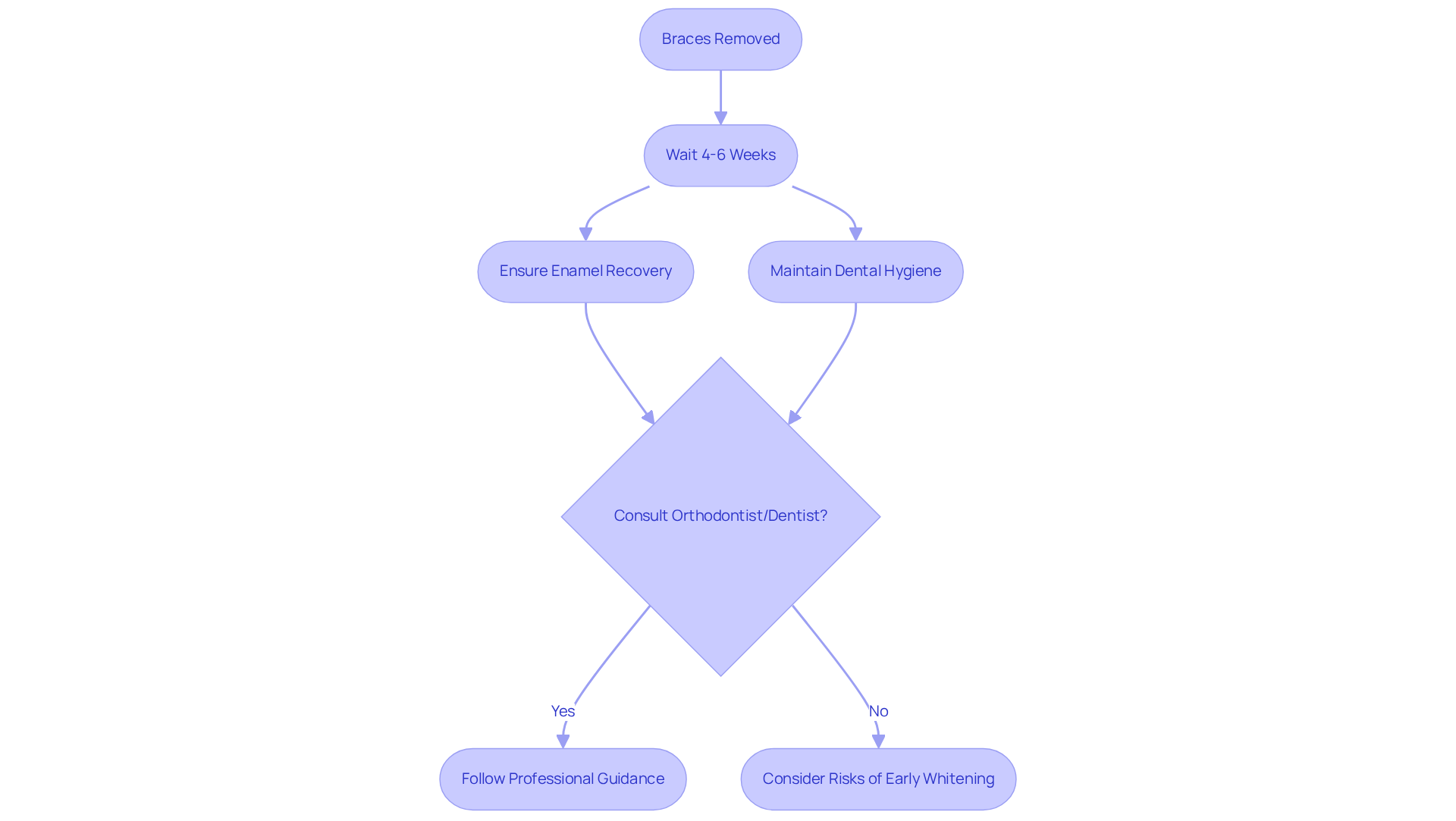
After orthodontic treatment, it’s generally recommended to wait at least 4 to 6 weeks before beginning any teeth lightening. This waiting period is crucial for several reasons. First, the enamel needs time to recover its strength and stability. The removal of braces can leave behind micro-scratches and rough surfaces that require healing. Additionally, your child’s gums may be sensitive post-treatment, and using lightening products too soon could increase discomfort. Allowing time for healing is essential to avoid any irritation.
Moreover, giving your child’s dental structures time to adjust to their new placements can lead to more consistent lightening results. If whitening teeth after braces is performed too quickly, it may result in uneven tones, particularly in areas where brackets were attached.
During this waiting period, maintaining excellent dental hygiene is vital. Encourage your child to brush and floss effectively to remove food particles from between their gums and brackets. This diligence not only supports healing but also prepares their teeth for the brightening procedures ahead.
It’s always a good idea to consult with your orthodontist or dentist to determine the best timing for your child’s specific situation. They can provide guidance to ensure a safe and effective lightening experience, helping you feel confident in the care your child is receiving.

Explore Whitening Options: Professional vs. At-Home
Choosing the right method for whitening teeth after braces may seem overwhelming, but it’s essential to understand that you have options that cater to your needs. Many parents worry about the effectiveness and safety of these treatments, and it’s completely natural to have concerns about your child’s dental health and comfort.
Let’s explore the two primary options available:
-
Professional Whitening: This involves visiting a dentist for a treatment that uses stronger bleaching agents. The benefits are significant:
- Faster Results: You can often see noticeable improvements after just one session, which typically lasts about an hour.
- Customized Treatment Plans: Each treatment is tailored to meet individual dental needs, ensuring the best possible results.
- Reduced Sensitivity Risks: With professional supervision, discomfort is minimized. In fact, over 50% of patients undergoing teeth brightening report some form of sensitivity, but this is closely monitored.
-
At-Home Whitening: This option includes over-the-counter products like whitening strips or custom trays from your dentist. Here are some advantages:
- Convenience: Patients can whiten at their own pace, fitting treatments into their busy schedules.
- Cost-Effectiveness: At-home alternatives are generally less expensive than professional services, with many products priced below $100.
- Variety of Choices: There’s a wide range of products available to suit different preferences and needs.
When weighing these options, consider your budget, time constraints, and sensitivity levels. Professional procedures, which typically range from $500 to $650, offer rapid results and are often preferred for their efficiency. On the other hand, at-home bleaching can be a great alternative for those looking for a more flexible and economical approach. Many patients, including nearly 90% of orthodontic patients, report successful outcomes with at-home methods, especially when they follow the guidelines for use.
Ultimately, a brighter smile can significantly boost confidence, making it an appealing choice for many families. At Silver Lake Orthodontics, we’re here to support you in making the best decision for your child’s dental health, ensuring a positive and reassuring experience.

Implement Post-Whitening Care Strategies
Maintaining the brightness of your smile after whitening teeth after braces can feel daunting, but with the right care strategies, you can keep that radiant glow.
One common concern is the risk of staining from certain foods and drinks. For at least 48 hours after your whitening treatment, it’s wise to steer clear of coffee, tea, red wine, and dark-colored fruits. These can easily mar your newly brightened teeth.
Consider following a ‘White Diet‘ during this time. Opt for lighter-colored foods that are less likely to cause staining, like chicken, fish, rice, and white vegetables. This simple shift can make a big difference in preserving your smile.
Before brushing, take a moment to rinse your mouth with water. This helps dislodge any food particles that might be stuck between your gums. Maintaining good oral hygiene is crucial; brush your teeth at least twice a day with fluoride toothpaste and floss daily. A soft-bristled toothbrush is your best friend here, as it’s gentle on sensitive enamel and gums after brightening. When brushing, angle your toothbrush at 45 degrees to the gumline and use circular motions to cover all surfaces thoroughly. If your child is adjusting to brushing with braces, it’s important to supervise them to ensure they’re using the right techniques.
Don’t forget about regular dental checkups! Scheduling follow-up appointments with your dentist every six months is key to monitoring your dental health and addressing any concerns. Regular cleanings can significantly contribute to the longevity of the results from whitening teeth after braces.
By implementing these strategies, you can enjoy your brighter smile for an extended period while effectively managing any sensitivity. Remember, you’re not alone in this journey; with the right care, your smile can shine brightly!
Conclusion
Whitening teeth after braces is an important step toward achieving that confident, radiant smile you desire. Many people worry about post-braces discoloration, and it’s completely understandable. Knowing what causes this discoloration, when to start whitening, and how to choose the right method can make all the difference in your journey to a brighter smile.
Discoloration can stem from several factors, including:
- Plaque buildup
- Changes in enamel
- What we eat
It’s crucial to wait about 4 to 6 weeks after your braces come off before starting any whitening treatments. This waiting period allows your enamel to recover, ensuring you get the best results possible. You have options, too! Professional whitening treatments can provide quicker results and personalized plans, while at-home methods offer convenience and affordability.
After whitening, maintaining that bright smile is key. This means being mindful of certain foods and sticking to a diligent oral hygiene routine. The steps you take to whiten your teeth after braces not only enhance your appearance but also boost your self-esteem. By understanding the process, timing, and care involved, you can truly enjoy your new smile with confidence.
Embracing these practices is about more than just a temporary brightening; it’s a commitment to your dental health and aesthetics. Make informed choices and don’t hesitate to consult with dental professionals. Together, you can achieve a dazzling smile that lasts.
Frequently Asked Questions
What is post-braces discoloration?
Post-braces discoloration refers to the uneven coloring or stains that some patients notice on their teeth after braces are removed.
What causes discoloration after braces?
Discoloration can be caused by several factors, including plaque buildup around brackets and wires, changes to enamel due to bonding materials, and dietary factors such as consumption of dark beverages and acidic foods.
How common is plaque buildup during orthodontic treatment?
Plaque buildup occurs in about 66.6% of patients during orthodontic treatment, particularly around brackets and wires.
Can bonding materials used in braces affect tooth color?
Yes, the bonding materials can lead to temporary changes in enamel, potentially causing microcracks that contribute to sensitivity and discoloration after braces are removed.
How do dietary factors influence tooth discoloration after braces?
Foods and drinks consumed during treatment, especially dark beverages and acidic foods, can cling to enamel imperfections and make staining more noticeable if oral hygiene is not consistently maintained.
What can be done to address discoloration after braces?
Professional bleaching can help brighten brown marks and make them less noticeable. Additionally, maintaining a diligent oral hygiene routine after treatment is crucial to prevent further discoloration and promote a healthier smile.
List of Sources
- Understand Post-Braces Discoloration
- Bracing for Stains: Addressing Discoloration After Orthodontics | Dr. Michael Byars (https://byarsdental.com/blog/2024/07/bracing-for-stains-addressing-discoloration-after-orthodontics)
- Safely Remove Brown Spots On Teeth After Braces (https://dentonsmilesdentistry.com/remove-brown-spots-on-teeth-after-braces)
- Teeth discoloration during orthodontic treatment – PMC (https://pmc.ncbi.nlm.nih.gov/articles/PMC5548714)
- Structural and Color Alterations of Teeth following Orthodontic Debonding: A Systematic Review (https://mdpi.com/2079-4983/15/5/123)
- Can a Dentist Fix Discoloration After Braces Removal? – Indiana Emergency Dental (https://indianaemergencydental.com/blog/can-a-dentist-fix-discoloration-after-braces-removal)
- Determine When to Start Whitening
- Teeth Whitening After Braces: How Long Should I Wait? | Nedlands Dental (https://dentistnedlands.com.au/help-advice/teeth-whitening-after-braces-how-long-should-i-wait)
- How Long After Braces Can You Start Teeth Whitening? (https://avaorthodontics.com/how-long-after-braces-can-you-start-teeth-whitening)
- How Long Should I Wait to Whiten my Teeth After Braces? – Albrechtsen & Fanelli Orthodontics (https://ogdenorthodontist.com/how-long-should-i-wait-to-whiten-my-teeth-after-braces)
- Why it is Important to Wait for Teeth Whitening After Braces – Aces Braces Brooklyn New York (https://allthingsdrbobbi.com/blog/why-it-is-important-to-wait-for-teeth-whitening-after-braces)
- Can You Get Teeth Whitening After Braces? – Turning Leaf Dental Blog (https://mybackbaydentist.com/blog/2025/04/16/can-you-get-teeth-whitening-after-braces)
- Explore Whitening Options: Professional vs. At-Home
- Cosmetic teeth whitening may be more popular than ever (https://adanews.ada.org/huddles/cosmetic-teeth-whitening-may-be-more-popular-than-ever)
- 9 Most Telling Teeth Whitening Statistics 2026-2025 – Facts & Stats (https://drjohnpatterson.com/teeth-whitening-statistics)
- Teeth Whitening: Related Statistics on Effectiveness and Sensitivity Incidence – loudfamilydentistry.com (https://loudfamilydentistry.com/blog/teeth-whitening-related-statistics-on-effectiveness-and-sensitivity-incidence)
- The benefits of teeth whitening – Hunimed (https://hunimed.eu/news/benefits-teeth-whitening-2)
- 7 Benefits of Professional Teeth Whitening | Jacksonville FL Dentists (https://julingtondental.com/benefits-of-professional-teeth-whitening)
- Implement Post-Whitening Care Strategies
- 7 Essential Aftercare Tips for Professional Teeth Whitening (https://broadlandsfamilydentistry.com/7-essential-aftercare-tips-for-professional-teeth-whitening)
- Professional Teeth Whitening Aftercare: Dos and Don’ts (https://clayassociatesdds.com/blog/bright-smile-heres-how-to-keep-it-that-way)
- Post-Whitening Care Tips for a Lasting Smile (https://nudentistryspring.com/dentistry-blog/learn-essential-tips-to-keep-your-smile-bright-post-whitening-in-spring-tx)
- Teeth Whitening: Related Statistics on Effectiveness and Sensitivity Incidence – loudfamilydentistry.com (https://loudfamilydentistry.com/blog/teeth-whitening-related-statistics-on-effectiveness-and-sensitivity-incidence)
- Aftercare Tips for Professional Teeth Whitening | Smile Dental Center (https://smiledentalcenterct.com/blog/cosmetic-dentistry/aftercare-whitening)